卓越品质 科技创新
固体绝缘环网柜(固体柜)

产品简介

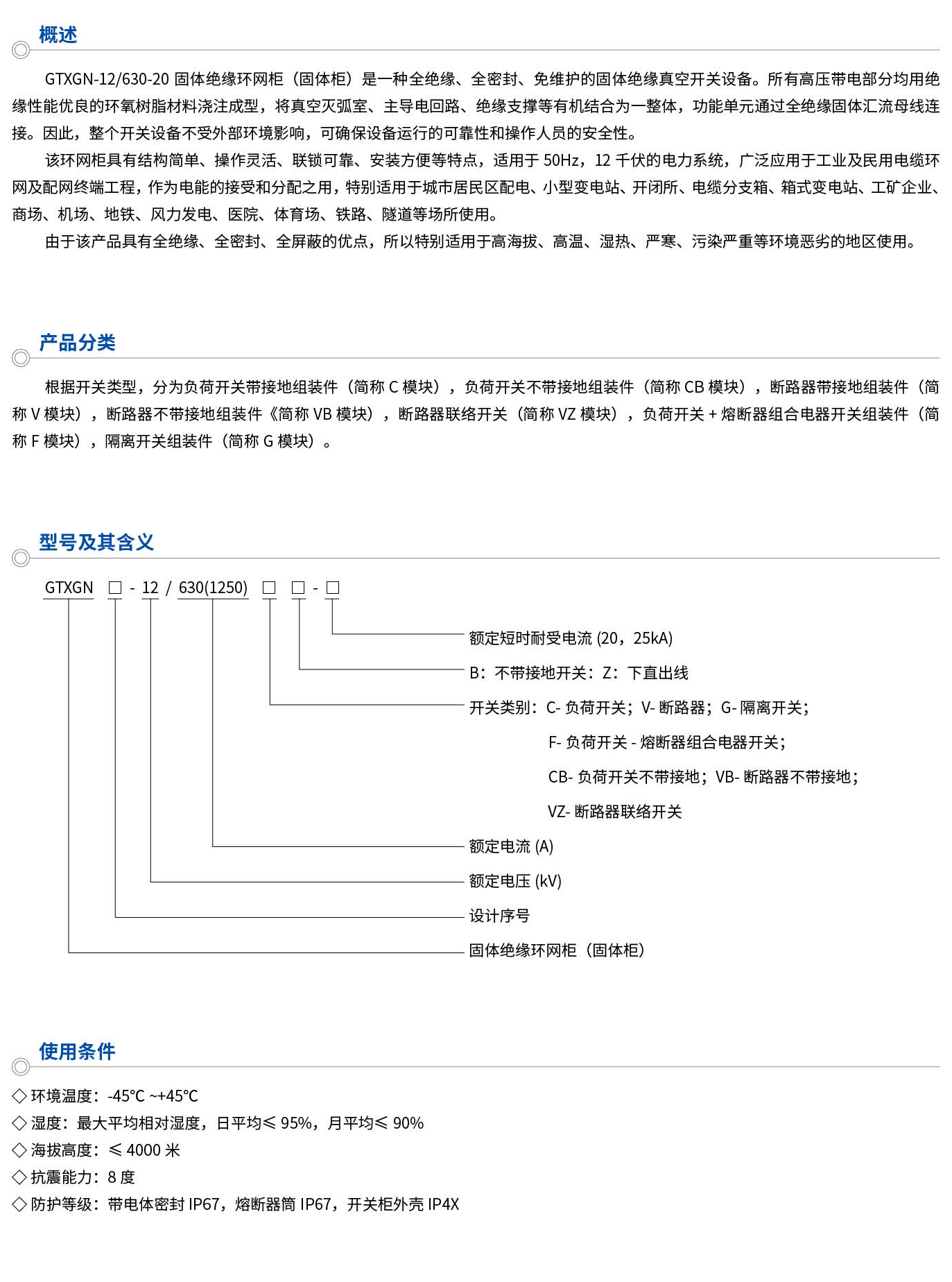
GTXGN-12/630-20固体绝缘环网柜(固体柜)是一种全绝缘、全密封、免维护的固体绝缘真空开关设备。所有高压带电部分均用绝缘性能优良的环氧树脂材料浇注成型,将真空灭弧室、主导电回路、绝缘支撑等有机结合为一整体,功能单元通过全绝缘固体汇流母线连接。因此,整个开关设备不受外部环境影响,可确保设备运行的可靠性和操作人员的安全性。该环网柜具有结构简单、操作灵话、联锁可靠、安装方便等特点,适用于50Hz,12千伏的电力系统,广泛应用于工业及民用电缆环网及配网终端工程,作为电能的接受和分配之用,特别适用于城市居民区配电、小型变电站、开闭所、电缆分支箱、箱式变电站、工矿企业、商场、机场、地铁、风力发电、医院、体育场、铁路、隧道等场所使用。由于该产品具有全绝缘、全密封、全屏蔽的优点,所以特别适用···
联系我们
微信
微信